Nombre Parcourir:0 auteur:Éditeur du site publier Temps: 2023-02-08 origine:Propulsé
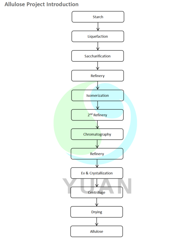
L'amidon commercial est envoyé au réservoir de dissolution et dissous en ajoutant de l'eau. Ensuite, pénètre dans le réservoir de mélange de suspension, par détection et contrôle en ligne, ajustez la valeur DS, le pH et la quantité enzymatique du lait d'amidon, puis pénètre dans le système de liquéfaction automatique. Adoptez deux fois l'éjection, clignotant deux fois, maintenez la température appropriée. et un certain temps, pour assurer le meilleur effet de liquéfaction. Après la liquéfaction, grâce à un réglage du pH et à l'addition d'enzyme, le sirop est envoyé au système de saccharification. En contrôlant la quantité d'enzyme et du temps de saccharification, la valeur DE ou DX requise par le produit final est atteinte et le glucose pénètre dans le stade de filtration pour éliminer les protéines moins et autres impuretés mélangées dans le produit. Après filtration, le glucose liquide passe par le décoloration, le filtrage et le système d'échange d'ions continus pour éliminer les impuretés colorées et les ions d'impuretés du glucose, afin que le glucose puisse atteindre le but du raffinage et de la purification. Après évaporation, le glucose entre dans le système d'isomérisation pour obtenir le fructose 42%. Grâce à la raffinerie et à l'évaporation, F42 entre dans le système de chromatographie pour obtenir le fructose élevé. Ensuite, en ajoutant l'enzyme produite par la fermentation du glucose, le fructose élevé entre dans le système d'isomérisation supplémentaire pour obtenir l'allulose brut. Retirez les moins d'impuretés mélangées dans l'allulose brute par décoloration, filtration et système d'échange d'ions continu. Après la raffinerie, l'allulose brut entre dans le système de chromatographie pour une purification supplémentaire. Après extraction, raffinage et évaporation, le produit d'allulose liquide qualifié est obtenu.
le contenu est vide!
