Nombre Parcourir:0 auteur:Éditeur du site publier Temps: 2022-03-30 origine:Propulsé
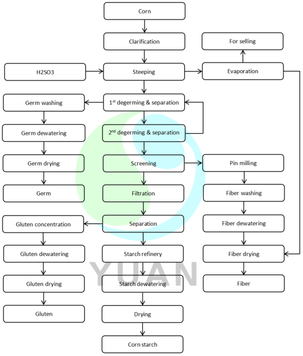
Le maïs brut est déchargé dans la trémie de maïs après la mesure et pénètre dans le tamis rotatif pour éliminer les impuretés à travers le convoyeur et l'ascenseur de seau. Après deux fois, il entre dans le silo de maïs après avoir retiré les impuretés. Le maïs du système de silo entre dans le système de trempage du maïs après le désir et la mesure. Gardez la température de trempage. et la concentration de H2SO3, après avoir trempé pendant un certain temps, il peut être pressé et écrasé à la main, et le germe peut être complètement extrudé, c'est-à-dire que le maïs imprégné qualifié peut être obtenu. Le maïs humide imprégné passe par le dissolvant en pierre dans le 1St DeGerm Mill. Le maïs est divisé en 4-6 gousses. Après le 1St séparation du cyclone germinal, le maïs cassé entre dans le 2nd DeGerm Mill. Le maïs est divisé en 10-12 gousses, puis au 2nd Cyclone germinal pour la séparation. Après la séparation, la suspension diluée passe par le président. Écran d'arc. Le lait d'amidon grossier sous l'écran se mélange avec le lait d'amidon grossier séparé par le moulin à épingles, puis entre dans la section de séparation de l'amidon. Le haut du pré. L'écran d'arc entre dans le moulin à épingles pour le broyage fin pour maximiser l'amidon libre associé à la fibre. Après le broyage du moulin à épingles, la suspension est placée dans le réservoir de lavage des fibres pour un lavage à contre-courant avec des prés. Écran d'arc. Le lait d'amidon grossier est séparé sous l'écran. La fibre est séparée à l'écran ci-dessus, déshydraté par le calcul de la fibre et séchée par le sèche-linge en fibre pour obtenir le produit fini par la fibre.
Le lait d'amidon grossier entré dans la section de séparation de l'amidon passe par le filtre Desander et rotatif pour éliminer les impuretés. Entre ensuite dans le séparateur principal pour séparer l'amidon et les protéines. Après séparation, l'eau du gluten à débit supérieur séparée entre dans le concentrateur de protéines. Le lait d'amidon de sous-flux pénètre dans les hydrocyclone en 12 étages pour le lavage à contre-courant, puis à la centrifugeuse des éplucheurs pour l'assèchement. L'amidon humide déshydraté pénètre dans le système de séchoir d'amidon à travers le convoyeur et la machine à vanner pour le séchage, puis obtient l'amidon de maïs qualifié avec DS≥86% pour l'emballage.
L'eau de gluten est entrée dans le concentrateur de protéines, après concentration, pénètre dans la machine de déshydratation des protéines pour la déshydratation, puis pénètre dans le sèche-linge pour séchage pour le séchage pour obtenir le produit fini en protéines.
Le germe du haut de 1St Le cyclone germinatif est lavé par l'écran de l'arc de gravité des trois grades, puis entre au Serming Squeezer pour la déshydratation. Après l'assèchement, le germe humide entre dans le sèche-linge germinal pour le séchage pour obtenir le produit germinatif qualifié.
Le liquide de trempage est concentré par le système d'évaporateur de film qui tombe. Une partie d'entre eux est mélangée avec des fibres et séchées, et une partie est vendue directement.
le contenu est vide!
