Tél: + 86-400-080-5959 E-mail: danny@osychina.com
Solution détaillée
Vous êtes ici: Maison » Solutions » Solutions » Projet de sucre de canne

Projet de sucre de canne

Nombre Parcourir:0     auteur:Éditeur du site     publier Temps: 2022-03-23      origine:Propulsé

facebook sharing button
twitter sharing button
line sharing button
wechat sharing button
linkedin sharing button
pinterest sharing button
sharethis sharing button
Projet de sucre de canne

DE42B92EC79A7A16DEB72FB94C40DB4

流程图 .Drawio

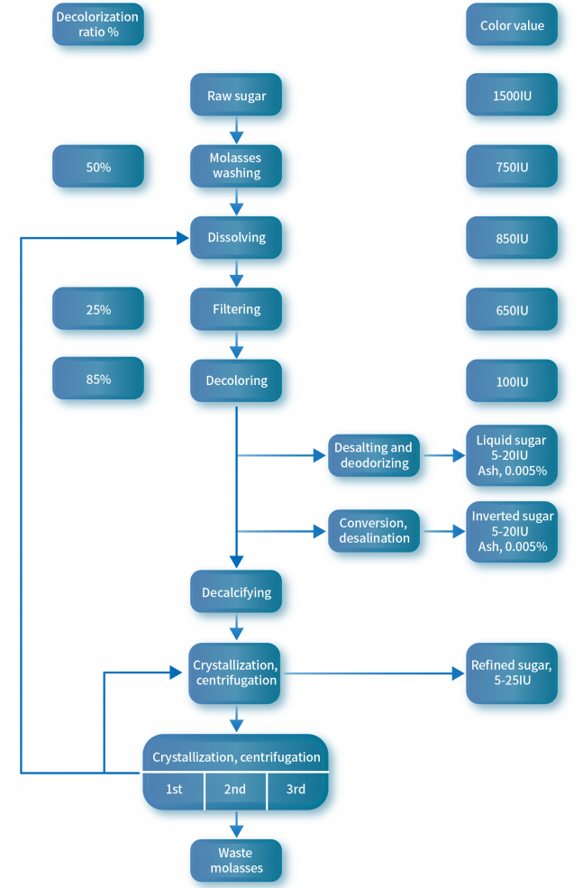
Processus de production de sucre de canne liquide




微信 图片 _20230628162045

Indice de qualité du sucre de canne liquide



Ces dernières années, le sucre de canne liquide a été plus populaire parmi les utilisateurs du sucre pour les raisons suivantes:

◆ Peut être utilisé directement pour les ingrédients alimentaires, sans dissolution et filtration supplémentaires, en réduisant le coût de fonctionnement;

◆ La qualité du produit est uniforme et fiable;

◆ L'entreprise de production économise le processus de cristallisation, de séparation, de séchage et d'emballage de poudre, ce qui réduit le coût et augmente l'efficacité.

Après la décoloration et le dessalement, il devient très propre après un nouveau défravage avec de la résine, et devient un produit de sucre de canne liquide qualifié après évaporation et concentration à environ 67% et stérilisation instantanée à haute température.

微信 图片 _20230628140812

Solutions connexes

le contenu est vide!

ousshangyuan-logo-ok-fuben-yingwen
À PROPOS DE LA SOCIÉTÉ
Ourshangyuan (Tianjin) Co., Ltd. est une entreprise nationale de haute technologie intègre l'ensemble du processus EPC, la chaîne de valeur entière et le service complet de R&D \"One-Stop \"
Copyright © Copyright 2022 Ourshangyuan (Tianjin) Co., Ltd., tous droits réservés. Soutenu par Plomb. Sitemap